“外教社杯"全国高校学生跨文化能力大赛为教育部中国高等教育学会《2023全国普通高校大学生竞赛分析报告》竞赛目录赛事。为了进一步凸显大赛“坚定文化自信增进国际理解”的主题,助力讲好中国故事,传播好中国声音,展示丰富多彩、生动立体的中国形象,探索如何更好地实现全球化表达,提升对外传播的亲和力与实效性,让世界更为具象地感知中国,“外教社杯”全国高校学生跨文化能力大赛从第八届起增设“讲述中国传播中国”短视频大赛。
“讲述中国传播中国”短视频大赛,旨在鼓励当代学子以短视频形式聚焦、记录、讲述丰富的个人生活体验、校园学习、国际交往、家乡故事、地方文化、地区发展等,展现当代中国时代变迁,并利用人工智能手段,通过多样化、多层次的传播平台,以沟通对象能够感知和接受的叙事方式讲好中国故事,传播好中国声音,努力使每个当代学子都成长为中国文化的民间大使。
01 参赛对象与参赛形式
参赛对象:自拍流出 全日制本科生和研究生(参赛学生须为中国籍),专业、年级不限。
参赛形式:参赛选手可选择以个人或团队形式参赛。每位选手仅限参与一个作品。
若选择团队参赛,每支队伍学生人数不得超过3人;允许跨专业组队,但不允许跨校组队。
02 参赛作品内容要求
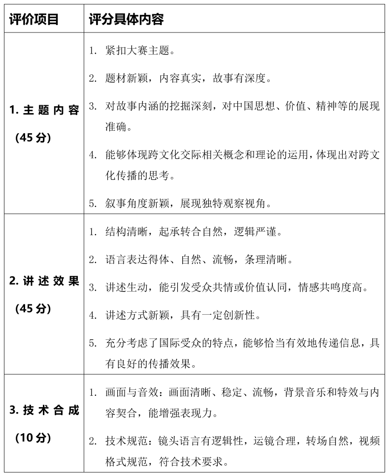
1. 紧扣大赛主题“坚定文化自信增进国际理解”。
2. 鼓励围绕个人生活和学习、家乡故事、家乡文化、地方发展变迁等,从多维度、多领域选取题材,创作文案。
3. 鼓励基于个人所见所闻所感,以小见大,讲述自己的真实经历、真情实感,形成原创性故事。
4. 准确把握中国文化精髓,提炼展示中华文明和中国式现代化发展的精神标识,传递社会主义核心价值观和具有普世价值的中国智慧。
5. 故事有深度,叙事角度新颖,避免陈词滥调,展现独特观察视角。
6. 从跨文化视角讲述和呈现故事,注重跨文化意识以及跨文化交际理论在其中的应用。
7. 注重传播效果,讲述生动,有感染力,能引起受众情感共鸣和思考。
8. 作品须符合国家法律法规,内容积极向上,传播正能量,不得涉及色情、暴力、种族歧视、宗教等内容。
03 参赛作品版权要求
1. 参赛作品须为原创作品,不得侵犯他人知识产权。参赛者须确保作品无任何抄袭、剽窃行为。如因作品版权争议引发法律纠纷或索赔,一切责任由参赛者自行承担,组委会概不负责,并有权取消其参赛资格及所获奖项。
2. 严禁一稿多投。同一作品不得同时参与其他同类赛事。若出现一稿多投,一经查实,组委会有权取消其参赛资格。
04 参赛作品规范要求
1. 作品命名
外文标题+中文标题。外文标题首字母大写。作品封面上,外文标题在上,中文标题在下。
2. 配音与字幕要求:
(1) 配音必须由参赛学生自行完成,不可使用人工智能语音或剪辑软件字幕配音。大赛将采取配音追溯机制。
(2) 中国学生英语组作品配音语言为英语。
(3) 作品均须配中英双语字幕。画面上,英文字幕在上,中文字幕在下,中文字幕使用简体字。字幕统一置于画面下方。
3. 时长要求:
视频总时长为3~5分钟。
4. 制作方式说明:
(1)允许借助人工智能(AI)辅助作品制作。如使用人工智能(AI)生成图像、视频、文字等(配音除外),使用的AI技术和素材来源,均需在片尾注明。
(2)要求至少有一名参赛选手出镜,出镜选手以真人原声展示,累计出镜时间不少于1分钟。
5. 技术要求:
(1) 作品大小不超过500MB,分辨率为1280×720像素或以上。
(2) 画面清晰稳定,音质清晰,格式为MPG、MPEG、AVI、MOV、MP4等。
(3) 比例需为横屏16:9。
6. 其他要求:
(1) 作品中不得出现可能影响评审的诸如所在学校名称或Logo、参赛人姓名等信息。
(2) 作品中不得出现任何第三方软件Logo或水印、广告、二维码、超链接或其他外部引流标识。
05 评审规则:

06 参赛作品提交
请各位参赛同学或团队将参赛作品上传至百度网盘,将作品的网盘链接发送至“讲述中国传播中国”短视频大赛校赛负责老师李老师处,[email protected]。邮件主题格式为“讲述中国传播中国短视频大赛(姓名+院系+手机号码)”。截止日期为2026年6月15日。
校赛设特等奖1名,一等奖2名,二等奖及三等奖若干名。表现优秀的同学或小组将获得参加“外教社杯”全国高校学生跨文化能力大赛之“讲述中国传播中国”短视频大赛省赛的推荐资格,欢迎广大同学积极参与!
自拍流出 本科生院、自拍流出
2026年4月15日